
软件介绍
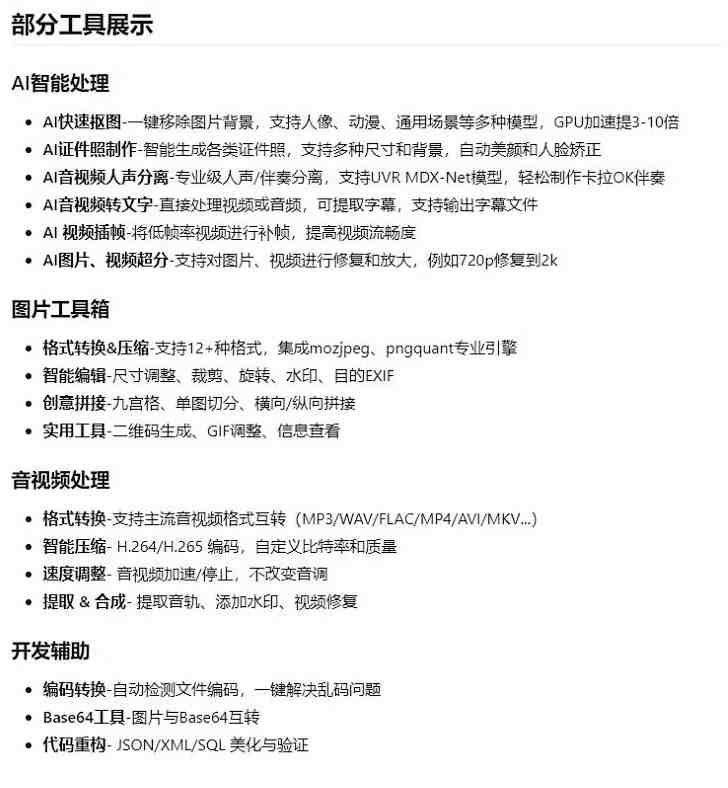
📦这款自媒体人专属的多功能工具箱,是一款全能桌面应用,把音视频处理、图片编辑、文本操作和编码工具整合到一起,还内置了 AI 功能,核心就是帮自媒体人简化工作流程,提高做内容的效率。
💻工具分三个版本,所有版本都不带模型,低配电脑直接用体积最小的版本就够用,模型可以根据自己的实际需求单独下载,其余的功能大家可以自行测试体验。

会员全站资源免费获取,点击查看会员权益
普通用户可在下方单独购买课程!
隐藏内容
此处内容需要权限查看
声明:本站所有文章,如无特殊说明或标注,均为本站原创发布。任何个人或组织,在未征得本站同意时,禁止复制、盗用、采集、发布本站内容到任何网站、书籍等各类媒体平台。如若本站内容侵犯了原著者的合法权益,可联系我们进行处理。











