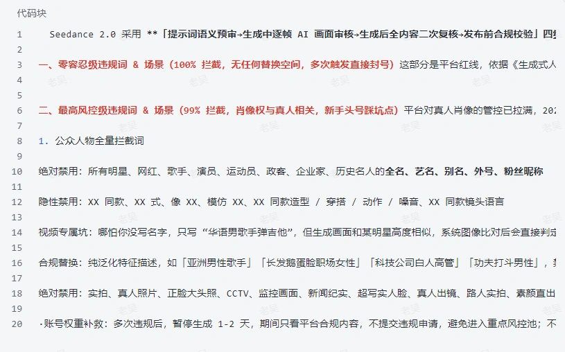
当前位置: 首页全部分类会员专区正文 课程介绍 今天给大家分享Seedance 2.0防封秘籍,核心就是学习即梦的提示词规范✅ 说真的,即梦的提示词审查太严格了,稍不注意就违规,所以我特意找豆包要了一份违规审查版本的规范。 也希望有这方面经验的老友,能分享下自己写提示词遇到违规时的心得,互相避坑。 另外说下评论方式,下图就是具体操作,估计很多老友还不知道怎么划词评论哈哈😎 会员全站资源免费获取,点击查看会员权益 普通用户可在下方单独购买课程! 隐藏内容此处内容需要权限查看普通用户特权:不可下载会员用户特权:免费网站代理用户特权:免费推荐暂无购买权限 声明:本站所有文章,如无特殊说明或标注,均为本站原创发布。任何个人或组织,在未征得本站同意时,禁止复制、盗用、采集、发布本站内容到任何网站、书籍等各类媒体平台。如若本站内容侵犯了原著者的合法权益,可联系我们进行处理。 迷浪项目网会员 收藏 海报 链接